深度解讀!硫酸儲罐的選材及防腐措施
文章發布于:2020-06-15 作者:昂威涂料 瀏覽次數:次

文章發布于:2020-06-15 作者:昂威涂料 瀏覽次數:次
由于硫酸具有很強的腐蝕性,所以在生產、運輸和使用過程中,硫酸的安全儲存是一個非常重要的環節。為了保證儲存設施能安全運行,應正確選材、合理設計、妥善管理,系統地運用電化學保護、鈍化、覆蓋層保護等多種手段加以保護。

看點01
硫酸腐蝕原理及特點
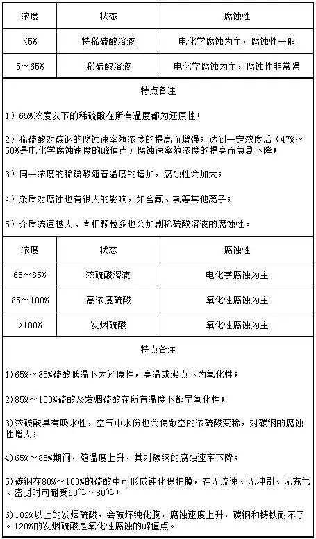
表1 市面上的硫酸常見的濃度、狀態及腐蝕特點

碳鋼在硫酸中發生的腐蝕過程是典型的電化學腐蝕。其化學反應式表述如下:

金屬材料的本質、表面狀態及金屬陰極相雜質、硫酸濃度(pH值)、溫度都會影響到金屬的氫去極化腐蝕。此外,一些物理因素如介質流速、固相顆粒、結垢等也會影響硫酸的腐蝕性。
看點02
硫酸儲罐的設計
分鋼制儲罐、塑料儲罐和玻璃鋼儲罐,也分為壓力容器類和非壓力容器類硫酸儲罐,還分為立式和臥式硫酸儲罐。
本文僅討論常壓硫酸儲罐。

硫酸不存在較大的蒸汽壓力,無需采用內浮盤。為隔離空氣及雨水等雜質,需要用固定頂保護罐內介質,一般采取自支撐的固定頂,且應將加強肋等支撐件設置在罐頂外壁,并保證在液位下的部件不存在裂紋等缺陷。從安全角度出發,一般不在罐頂設置操作平臺,為便于操作、檢修,可以設置獨立的操作平臺。若必須設置罐頂平臺,則在罐頂設計時,應充分考慮包括頂部平臺、管支架等相關設施的設備自重和相關設備帶來的附加載荷的影響。
材料選定后,硫酸儲罐的罐體厚度,可按相關標準進行計算或選定,與其它儲罐的設計是一樣的,只不過與普通介質的儲罐相比,鋼制硫酸儲罐需要采用較大的腐蝕裕量。碳鋼罐盡量同時使用陽極保護,此時的腐蝕裕量也需要足足3mm厚,合金罐、塑料罐、FRP罐或其他襯里罐則一般無需預留腐蝕裕量。
2.2結構設計

硫酸罐一般應至少包括如下管口:硫酸入口,硫酸出口,溢流口,放空口(壓力閥口),頂部人孔,清掃孔。
為減少泄漏,硫酸入口一般設置在罐頂,并使管口距離罐壁至少1200mm。但有時由于條件限制,也將人口設置在靠近頂部的罐壁處。硫酸入口一般應采用汲取管的方式,即將管口內伸至液面下。對側壁入口,則可用90℃彎頭使管線在罐內保持豎直狀態并達到上述要求。為保護罐底,在罐底正對入口管末端的相應位置設置防沖板。為防止介質的虹吸現象,硫酸人口管線應開放空孔,一般只需要在管線的上部開一個12mm的孔即可。
硫酸出口一般也采取內伸汲取管的方式,且多采用可拆式結構,為便于拆卸,外套管直徑一般取硫酸出口管直徑的2倍以上。硫酸出口也可設計成齊平接管的形式。為避免充液過多而引起硫酸大量外溢,需要在罐壁的上部設置溢流管口,該管口與罐壁內表面平齊;也可不設置該管口,而直接利用高液位儀表控制進料管線上的切斷閥來達到目的。
為保護罐壁,所有罐頂的接管都需要內伸至少25mm;管壁的接管,除溢流口或齊平出口外,都應在管口上部180℃范圍內伸至少25mm。一般情況下,放空管(壓力閥口)應設置在罐的最高處,且與罐頂內表面齊平,若儲罐建在室內,還應將放空口引至室外。對直接放空到大氣的管口,還應配置180℃彎頭和絲網。
為保證硫酸金屬儲罐具有良好的耐腐蝕性,所有位于液位下的焊縫,均應為全焊透對接結構,并進行局部X射線檢測。罐頂可以采用搭接焊縫。所有的罐底焊縫,應為帶墊板的全焊透對接焊縫,罐底應按標準進行真空箱試驗。罐壁和罐底內表面還應增加磁粉或液體滲透檢驗。
由于硫酸的蒸汽壓力不大,為確保安全,除非另有要求,所有的接管法蘭均應采用PN2.0MPa的壓力等級;由于承插焊及螺紋法蘭等法蘭的內在結構,決定了更容易產生腐蝕,因此,應盡量避免使用這類法蘭。當需要采用彎頭時,為減少__磨損腐蝕應力和腐蝕開裂,應盡量采用內部有涂層保護和曲率半徑較大的無縫彎頭。在接管焊接時,應注意避免不同厚度的接管直接焊在起,在結構設計時應該將焊縫和結構不連續處分開。選用墊片時,應盡量使墊片的內徑和管口直徑相同,以避免磨損腐蝕和縫隙腐蝕。
看點03
從表1《市面上的硫酸常見的濃度、狀態及腐蝕特點》可以看出,針對不同濃度,不同溫度狀態的硫酸,耐腐蝕選材也不盡相同。
金屬材質硫酸儲罐主要分為三類:
整體金屬材質硫酸儲罐、
金屬外殼內刷涂料的硫酸儲罐、
金屬外殼內襯玻璃鋼或鱗片膠泥硫酸儲罐。
3.1.1整體金屬材質
各種不同金屬或合金的耐硫酸腐蝕性能及作為硫酸儲罐的選擇可行性如下:

1)普通碳鋼不耐80%以下稀硫酸,但可以耐65℃左右的80%~100%的濃硫酸。因碳鋼在這一濃度范圍內可形成鈍化保護膜,因此碳鋼可直接用作為常溫、無流速、無沖刷、無充氣、密封的80%~100%濃硫酸儲存和運輸設備的制造材料,內壁無需額外做其他防腐處理,外壁只需做普通的弱腐蝕防銹耐候涂裝處理。
2)普通碳鋼和鑄鐵都不耐102%以上的發煙硫酸,因此不可作為發煙硫酸儲罐的制造材料
3)鉛、鉛銻合金、可耐96%以下室溫的硫酸,對80%以下的硫酸可耐至210℃(也因表面產生保護膜),但鉛銻不耐具有流速和摩擦沖刷的濃硫酸(因其破壞了保護膜)。因此襯鉛也是常用的耐硫酸腐蝕設備的制造材料和襯里材料。
4)普通不銹鋼(如304 不銹鋼)只能耐5%以下的極稀的硫酸,和碳鋼一樣不直接作為稀硫酸儲罐的制造材料。316L 不銹鋼是含鉬不銹鋼,可耐室溫下15%濃度以內的無流速、無沖刷、無充氣的硫酸溶液和85%~100%濃度的常溫、無流速、無沖刷、無充氣、密封的硫酸。
5)高硅不銹鋼、高合金不銹鋼、鎳鉬鉻合金(及哈氏合金)可以同時耐稀、濃硫酸,可以耐高溫、高速下一切濃度硫酸。其中高硅不銹鋼最便宜,但高硅不銹鋼抗震差、加工困難、不耐含氟或亞硫酸雜質的硫酸溶液(此時可選用20 號高合金鋼)。高硅不銹鋼是硫酸行業采用最多的合金材料,用來制造硫酸工廠的干燥塔、吸收塔、管式分酸器、槽管式分酸器、塔內填料支撐箅子板、循環酸槽、管殼式酸冷卻器、管線、泵、法蘭和閥門等硫酸生產設備。但是直接采用高硅不銹鋼來制造硫酸儲罐,還是不多。
6)銅、鎳只能耐60%以下的不充氣的稀酸,銀、鈦、鋯、鋁、鎂也都只是適于稀硫酸,一般不直接作為硫酸儲罐制造材料。
7)盡管鉑、金、鈀、鉬這幾類金屬材料對所有濃度的硫酸都具有非常好的耐蝕性能,但這些貴金屬的成本都非常昂貴,不可能用它們來制作硫酸儲罐。
實際市面上的金屬硫酸罐,90%以上是采用普通碳鋼制造的,部分發煙硫酸儲罐是采用合金鋼制造的。
普通碳鋼用于80%以下濃度稀硫酸時,務必采取可靠的防護措施。
目前市面上的使用較多的防護形式有:
碳鋼外殼內刷防腐涂料、
碳鋼外殼內襯橡膠、
碳鋼外殼內襯玻璃鋼或玻璃鱗片膠泥。
采用碳鋼外殼附加防護措施的硫酸儲罐只是稀硫酸儲罐的方案之一,大多數時候,直接采用有機塑料、玻璃鋼儲罐的性價比和使用壽命會更高。這將在后文闡述。
這類方法一般針對常溫下低濃度(45%以下)稀硫酸碳鋼儲罐。根據具體濃度大小,選用不同的成膜物的防腐涂料涂刷碳鋼罐內壁。基材處理和施工方法和金屬鋼結構涂裝防腐無異。
常選用的防腐涂料有:環氧防腐涂料、乙烯基酯樹脂防腐涂料、聚氨酯防腐涂料、玻璃鱗片防腐涂料、丙烯酸樹脂工業防腐涂料、聚氯乙烯含氟螢丹防腐涂料、氯磺化聚乙烯防腐涂料等。
這類方法就是襯膠,襯膠防腐防腐多見于硫酸環境下的碳鋼槽、管件、法蘭等,碳鋼儲罐用襯膠的方法制作的占少數。
橡膠襯里碳鋼硫酸罐也針對的是中低溫度下的稀硫酸溶液,
它兼具耐磨、防空蝕、抗應力變化、耐溫度驟變等特殊性能,但同時存在耐熱性較差(硬質橡膠也不超過85℃)、
不耐具有氧化性的濃硫酸(耐不了常溫下80%以上濃度的硫酸,
耐不了65℃以上65%~80%的中等濃度的硫酸)、
導熱性能差等缺陷。硫酸碳鋼儲罐襯膠用的品種以氯丁橡膠(CR)和丁基橡膠(IIR)居多,
CR和IIR 硫酸碳鋼儲罐的耐硫酸腐蝕性能如表2。

這類方法屬于樹脂重防腐防腐方法之一。
這類方案適用于一定溫度下的稀硫酸。玻璃鋼的耐腐蝕性能主要取決于粘結料樹脂種類及性能、增強材料種類及性能、玻璃鋼固化程度、施工質量等。
目前市場上適用于80%濃度以下的稀硫酸的碳鋼儲罐內襯用玻璃鋼樹脂主要有環氧樹脂、耐腐蝕不飽和聚酯樹脂、乙烯基酯樹脂。其中乙烯基酯樹脂采用最多,根據稀硫酸濃度和溫度的不同,選用不同類型的乙烯基酯樹脂。
表3 是典型通用乙烯基酯樹脂牌號耐硫酸腐蝕性能的簡表。


備注說明:
NR:不建議使用;
LS: 該溫度下使用壽命較短(通常滿足的都為靜態容器,室溫(最大40℃)時一般最多一年的使用壽命);
沒有相關準確數據或沒有進行過相關試驗(并非一定不能使用,此時建議用戶使用前先自行評估或者致電供應商咨詢);
建議在防腐蝕阻擋層內層使用兩層有機表面氈;
為最大限度延長使用壽命,必須后固化;
在耐腐蝕阻擋層內,建議使用兩層C 型玻璃纖維表面氈;
在防腐蝕阻擋層或其結構層內,建議使用耐酸性較佳的玻璃纖維。
硅酸鹽材料(陶瓷、玻璃、搪瓷、耐酸巖石)、浸漬石墨材料等無機盡管可耐大多數濃度和溫度下的硫酸,常作為槽、塔襯里磚板,并不用于硫酸儲罐的防腐。
非金屬材料中用于整體硫酸儲罐的材料常有兩類:整體塑料材質硫酸罐、整體玻璃鋼材質硫酸罐。這兩類樹脂重防腐的方法都只是適用于中低溫度,80%以下稀硫酸儲罐。
熱塑性塑料一般適用于中低溫下70%以內的稀硫酸,一些特殊的含氟塑料可耐高溫高濃度硫酸。熱塑性塑料儲罐主要優點是:耐腐蝕性強、操作方便、使用壽命長、重量輕、對設備的運輸、安裝、維修都比較有利。

高密度PE 材質儲罐,使用溫度范圍為-70℃~+70℃,可在上限溫度以內盛放50%以內濃度的硫酸,常溫下可盛放75%濃度以內的硫酸,濃度再高,或高溫下具有氧化性的硫酸,PE 材質儲罐已經不合適了。PP 的強度較PE 更好,韌性更佳,整體塑料儲罐材質更多選用的是PP。PP 材質儲罐可在使用溫度范圍(-20℃~+120℃)內盛放65%以內濃度的硫酸,但同樣不能用于強氧化性的硫酸。
PVC 也可用于整體塑料儲罐,在使用溫度范圍(-40℃~+60℃)內適用于65%以內濃度的硫酸,也耐不了氧化性的硫酸。經過氯化的氯化聚氯乙烯CPVC 材質的硫酸儲罐,適用于80%濃度以內85℃以下的硫酸溶液。
聚四氟乙烯,PTFE 可在240℃以內盛放任意濃度的硫酸或發煙硫酸,聚全氟乙丙稀F46 的加工性能較PTFE 更好,其材質的儲罐也可在200℃以內盛放任意濃度的硫酸或發煙硫酸。含氟類塑料是硫酸塑料儲罐最佳的熱塑性塑料選擇,但成本非常高,實際使用極少。
實際場合下,PP、PVC 材料的塑料儲罐,由于加工成型的限制,多以標準型號的中小型立式和臥式的整體貯槽、貯罐為主。

熱固性塑料玻璃鋼只適用于長期浸泡在85%濃度以下的硫酸,并且濃度不同,耐溫級別不同,對硫酸蒸汽,耐溫會更高。FRP 材料的耐硫酸的濃度和溫度隨熱固性樹脂、纖維增強材料的不同而不同。

備注說明:
NR:不建議使用;
LS: 該溫度下使用壽命較短(通常滿足的都為靜態容器,室溫(最大40℃)時一般最多一年的使用壽命)。
目前市場上,玻璃鋼硫酸儲罐的耐腐蝕樹脂選材主要集中在耐腐蝕型不飽和聚酯樹脂、乙烯基酯樹脂兩大類,結構層根據耐溫需要選用熱變形溫度過關的不飽和聚酯樹脂。
玻璃鋼硫酸儲罐主要有幾類:
立式平底儲罐、立式圓底儲罐、臥式儲罐、現場纏繞大型儲罐、運輸罐(槽車罐)、雙壁罐。
玻璃鋼硫酸儲罐廣泛用于輕工、石油、化工、食品、運輸等領域。
1)輕質高強(密度為1.6-1.9g/cm3,為鋼材的1/4,但比強度更高);
2)耐腐蝕;
3)熱膨脹系數小,保溫隔熱性能好;
4)非標成型方便,維修方便;
5)耐低溫
性能好;
6)可在工廠內部制作,也可現場制作,如現場纏繞大型立式儲罐。
一類品質較低的方法是手工制作的也可先預制儲罐耐蝕內壁平板,固化成型后卷起來拼接,再制作結構增強層;
另一類品質較高的是在模具上制作,
通常:
1)根據需要設計制造合適的模具;
)模具表面刷或噴純樹脂;
3)富樹脂層制作兩層富含樹脂的表面氈層,以便給耐蝕容器提供
較好的耐腐蝕性能和抗滲透性能;
4)使用纏繞或手糊的方法,制作短切氈增強的耐蝕層;
5)使用纏繞或手糊的防腐制作容器的結構層,直至達到所需厚度為止;
6)在容器最外面制作耐候性富樹脂層;
7)儲罐底座和蓋頂也采用模具并結合噴射成型制作。
1 富樹脂層(內層耐蝕層):由耐腐蝕內襯樹脂和表面氈組成,樹脂含量大于90%,厚度1.0~1.5mm;
2 耐腐蝕阻擋層(次內層耐蝕層):為防滲層,由無堿短切纖維和耐腐蝕內襯樹脂組成,含量為70%~75%,厚度不小于3mm;
3 結構層(增強層):該層對內表層和次內層起加強作用,抵抗罐體所受外界荷載,保證罐體剛度和強度,一般采用無堿玻璃布,環向纏繞與交叉螺旋纏繞結合,根據最終性能和耐熱需要采用鄰苯型、間苯型或對苯型不飽和聚酯樹脂。樹脂含量為40%~50%,厚度達設計要求。
4 外保護層:為抵抗設備使用環境的腐蝕,設備外壁需制作一層保護層,以防止結構層被環境浸蝕而失效。為防老化層,在該層中加入抗紫外線吸收劑和石蠟液,減輕貯罐設備在室外紫外線輻射作用下產生的老化作用,厚度為1.0mm。也可以涂裝一層200μm 的耐候涂料。

看點
04
其它防腐蝕措施
目前市面上,硫酸在儲存和運輸中的耐蝕材料有:
1)93%~100%的濃硫酸和大于102%的發煙硫酸直接采用碳鋼材質槽、桶、罐儲存和運裝即可;
2)75%~93%中等偏低的硫酸,采用鋼質設備儲存和運輸,內壁進行防腐措施保護;
3)75%以下稀硫酸采用玻璃鋼材質的儲罐和槽車進行儲存和運裝。
硫酸罐的防腐及運行安全措施,除了上述的耐腐蝕材料選擇、結構的設計合理外,還可以采取一些其它措施,如降低硫酸流速、電化學保護、鈍化、使用覆蓋層保護及加強和改進儲罐運行管理等。
由于碳鋼在硫酸中的抗腐蝕性,取決于其表面生成的一層硫酸亞鐵保護膜,當這層保護膜被破壞時,其抗腐蝕能力大大下降,結果是腐蝕速率急劇增加。為了保護這層保護膜,應嚴格限制硫酸的流速,硫酸的流速一般嚴格控制在50mm/s 以內;
主要是陽極保護法。施加陽極保護后,碳鋼在硫酸中的腐蝕速率大大降低;
由于硫酸的腐蝕性隨溫度的升高而增大,為避免因太陽光照而使罐內硫酸的溫度升高,應將罐的外壁噴涂一層淺色(通常是白色)的面漆,或者采用目前面上非常熱門的遮熱涂料;
濃硫酸具有極強的吸濕性,當碳鋼硫酸儲罐經常充滿濃硫酸時,腐蝕很微弱,但如果經常放空(例如經常停車,放空后長時間不用),附著在碳鋼罐內壁上的薄薄一層濃硫酸會迅速吸收空氣中水份而變稀,對碳鋼的腐蝕就變得非常嚴重了,以至于產生穿孔。對濃硫酸碳鋼罐的放空加強管理,縮短放空時間,或采取其他除濕等管理措施,也是十分必要的。
看點
05
其他安全措施
1)對發煙硫酸儲罐,為保證安全,向空罐進料時,應控制泵人物料的流速。稀硫酸會與碳鋼反應生成氫氣,因此,檢修時除非確認罐中已充分放空,否則,應完全清除掉附近所有潛在的火源。
2)當附近發生火災時,應用水噴在附近的可燃物上,并用霧化的高壓水或泡沫來冷卻罐壁,但絕對禁止直接將水加入硫酸罐內。
3)放空管道中可能堆積硫酸亞鐵,操作時間過長可能會堵塞管口,因此,應定期檢查該管口,以確保卸料時的安全。
4)為保證儲罐的安全運行,每2年至少檢測一次儲罐罐體(包括罐頂、罐壁、罐底)的厚度,每5年至少進行一次內部檢測,以便及時發現漏點,及時修補。
5)對襯里型硫酸罐需要著重檢查襯里的腐蝕程度,漏電情況,及時修繕。
6)對整體玻璃鋼儲罐隱患,及時修復。
我們不是知識的創造者,但是我們整合資料,與您分享。茶余飯后,閑暇時間,希望昂威涂料能夠伴您每一天。如果您有好的文章,或者好的建議,請您隨時與我們聯系,我們會不斷的完善自己,與大家共同創造一個更加廣闊的交流平臺。
更多動態,請關注我們官方網站:www.lianhemj.com
本文系網絡轉載,如涉及作品版權問題,請與我們聯系